I helped optimise the design of the 'Card Shop' and 'Member Get Member' journies.
'Member Get Member' is a referral scheme whereby existing card members are rewarded with American Express reward points every time they successfully refer a new customer to Amex. Over the past 4 years this has become the primary way that American Express aquires new customers. However there are still many aspects of the journey that could be improved, simplified and optimised for the end user, therefore maximising the potential of this sign up method.
As a designer within the Customer Experience Optimisation team, my primary role was to conduct both qualitative and quantitative research and study the resulting data in order to suggest improvements to the journey.
Along-side this role I also took it upon myself to try to align the many different stakeholders and departments involved in this project, try to educate them about the value of UX design alongside marketing content and encourage collaboration across the business.
One of the first things I did, after gaining a better understanding of the business' goals, was to organise and facilitate a workshop with stakeholders from many departments across the organisation' who were in some way involved in the project. It was important for me to do do this to get everybody on the same page from the very beginning about what our objectives were and in order to reduce friction between these siloed teams further ahead.
We started by identifying the root cause of the problem at hand. By using the '5 Whys' method we were able to drill deeper into the problem and then change our long-term objective from "increase conversion of the MGM journey" to "identify efficient and simple ways for existing card members to refer their friends to American Express".
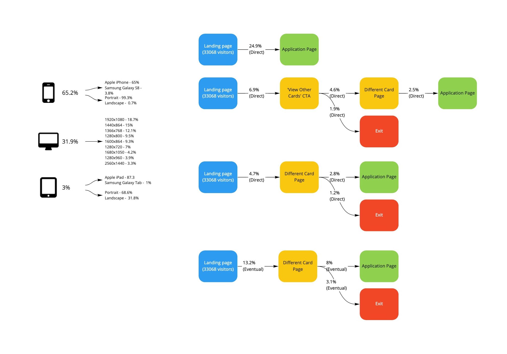
After we had defined the problem we wanted to solve we were then able to use previous analytics and test data to identify customer pain points in the existing journey and brainstorm a wide variety of potential solutions.
Workshop Facilitation
Data Analysis
Wireframing
Journey Mapping
Competitor Analysis

Pain points in the user journey.

"How Might We" with potential solutions.
During the second part of the workshop, the team focussed on sketching solutions, based on the ideas that were generated in the first half. This involved several rounds of rapid sketching and wireframing, the results of which were then voted on by the whole team to decide which solutions could add the most potential value.






The final ideas and sketches from the workshop were then refined and mocked up using Sketch and a handover document was created in Zeplin for the developers to the build.
Sketch
Zeplin



As a result of the workshop, we created a large backlog of ideas, some of which would take more effort to implement that others. By prioritising the list of ideas we were able to identify some 'quick wins' and changes that we could quickly make to the existing journey in order to add value straight away.
In order to tell whether or not these changes were aiding conversion we conducting various multivariate tests on all the different elements.
Multivariate Testing
Data Analysis


